Известно, что подмножество вычетов по модулю числа представляет собой набор целых чисел, полученных при делении на заданный модуль [Subspace Sum Graphs over Residue Class Rings, J. Sangwisat, S. Sirisuk, 2014, Lobachevskii journal of mathematics]. Вычет по модулю m – это остаток от деления целого числа на m. Множество всех возможных вычетов по модулю m называется полной системой вычетов и обозначается как Z/mZ или {0, 1, …, m-1} [An efficient algorithm deciding chaos for linear cellular automata over ( Z / m Z ) n with applications to data encryption, A. Dennunzio, E. Formenti, L.Margara, 2024, Information Sciences]. Подмножество вычетов по модулю m – это любой набор элементов из этого множества.
Предлагается рассмотреть параметризацию всех натуральных нечетных чисел на основе приведенной системы вычетов {1, 3, 5}, которая взаимно проста с модулем 6. Показан способ описания подмножеств вычетов {1, 3, 5}, который за счет разбиения на подмножества, подпространства, уровни масштабирования и индексации внутри уровней, позволяет исчерпывающе покрыть все нечетные числа и доказывает их фрактальную структурную детерминированность.
Вычеты по модулю и их подмножества представляют собой мощный инструмент в различных областях математики и информатики, и их изучение продолжает приносить новые результаты [One Kind New Hybrid Power Mean and Its Computational Formulae Wang & Wang, 2022, journal of mathematics].
Рассмотрим примеры применения в различных областях:
криптография: Вычеты по модулю широко используются в криптографии, особенно в алгоритмах шифрования с открытым ключом, таких как RSA. Эти алгоритмы опираются на свойства модульной арифметики для обеспечения безопасности передачи данных
кодирование: В теории кодирования вычеты по модулю используются для создания кодов, обнаруживающих и исправляющих ошибки. Эти коды помогают обеспечить надежность передачи данных по каналам связи с помехами
теория чисел: Вычеты по модулю являются фундаментальным понятием в теории чисел и используются для изучения различных свойств чисел и решения диофантовых уравнений
разрабатываются новые методы для ускорения операций модульной арифметики на FPGA и других аппаратных платформах
·исследуются алгоритмы для вычисления квадратных корней в конечных полях, что важно для различных криптографических приложений
Предлагается рассмотреть доказательство параметризации всех натуральных нечетных чисел на основе приведенной системы вычетов {1, 3, 5}, которая взаимно проста с модулем 6. Показан способ описания подмножеств вычетов {1, 3, 5}, который за счет разбиения на подмножества, подпространства, уровни масштабирования и индексации внутри уровней, позволяет исчерпывающе покрыть все нечетные числа и доказывает их фрактальную структурную детерминированность.
Приведенная система вычетов
Разложим множество натуральных чисел ℕ на шесть подмножеств вычетов по модулю 6 (далее подмножества) (Таблица 1).
Таблица 1— Подмножества вычетов по модулю 6.
Номер подмножества | Форма чисел |
0 | 6*k |
1 | 6*k+1 |
2 | 6*k+2 |
3 | 6*k+3 |
4 | 6*k+4 |
5 | 6*k+5 |
где k – порядковый номер числа в подмножестве.
Это разбиение исчерпывающее и непересекающееся:

Далее для рассмотрения параметризации нечетных чисел нам потребуется только приведенная системы вычетов {1, 3, 5}, которая взаимно проста с модулем 6.
Параметризация нечетных чисел
Сумма подмножеств r = 1, 3, 5 составляет общее множество всех нечетных натуральных чисел. Каждое из подмножеств r состоит из шести подпространств, задаваемых стартовыми значениями и периодами повторения.
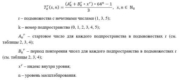
При таком подходе приведенная системы вычетов {1, 3, 5} может быть представлено через единую формулу, которая и будет параметризацией нечетных чисел:

Таблица 2 – Константы для пространств подмножества №1.

Таблица 3 – Константы для пространств подмножества №3.

Таблица 4 – Константы для пространств подмножества №5.

В соответствии с представленной формулой параметризацией нечетных чисел и определенных стартовых чисел А и периодов повторений B (см. таблицу 2, 3, 4) возможно определить количественное нахождение чисел в подпространствах каждого из подмножеств.
На основе определенных максимальных значений периодов изменения индекса z = 64 внутри уровня для каждого из подпространств определим (см. таблицу 5) количественный состав чисел из подпространств в подмножествах {1, 3, 5}.
Таблица 5 – Процентное отношение чисел в подпространствах подмножеств 1, 3, 5.
№ подпространства | Количество элементов | Процентное отношение, % |
все | 64 | 100 |
1 | 32 | 50 |
2 | 16 | 25 |
3 | 8 | 12,5 |
4 | 4 | 6,25 |
5 | 2 | 3,125 |
6 | 1 | 1,5625 |
* | 1 | 1,5625 |
Большее количество элементов в подмножествах рассматривать нет необходимости, так как, в соответствии с определенными стартовыми числами A и периодами повторений B
для каждого подпространства в подмножествах, положение элементов в подпространствах будут четко повторяться именно после каждых 64 элементов из подмножества. Поэтому построим соответствующие матрицы повторений для каждого из подмножеств (см. таблицы 6, 7, 8), назвав их кадры повторения приведенных систем вычетов {1, 3, 5}.
Таблица 6 – Кадр повторения приведенной системы 1.

Таблица 7 – Кадр повторения приведенной системы 3.

Таблица 8 – Кадр повторения приведенной системы 5.

Кадры повторений приведенных систем 1, 3, 5 показывают каким образом каждое из подмножеств r структурированно, что каждое из подмножеств самоподобно и имеет фрактальную размерность в 64 элемента.
Однако, для того чтобы полностью заявить о фрактальности числовой системы на основе приведенных систем 1, 3, 5 и четкого соотношения этих подмножеств с предлагаемой параметризацией нечетких чисел не хватает полного сопоставления в кадре с четко определенными номерами подпространств для каждого из элементов.
Необходимо доказать к какому из подпространств относятся числа в таблицах (5, 6, 7, 8) помеченные «*», что такие числа также являются частью заданной параметризации нечетных чисел на основе приведенных систем 1, 3, 5.
Поэтому, исходя из полученного процентного соотношения чисел в подпространствах (таблица 5) и кадров повторений приведенных систем 1, 3, 5, введем понятие «основные» элементы для каждого подпространства в подмножествах, то есть такие числа, которые будут располагаться в кадрах повторения приведенных систем четко в ячейках с определенными № подпространств. В кадрах повторения приведенных подпространств это все элементы матрицы кроме одного элемента кадра, помеченного «*» и выделенного красным.
«Исключительными» элементами в кадрах будем считать элементы, помеченные «*». Процентное содержание «исключительных» элементов в соответствии с таблицей 5 будет = 1.5625%.
«Исключительные» элементы в кадрах – это такие элементы, для которых в соответствии с формулой параметризации нечетных чисел, уровень масштабирования будет только n > 0. Соответственно, справедливо и обратное утверждение, что все «основные» элементы кадров повторений приведенных систем имеют уровень масштабирования n = 0.
При рассмотрении поведения «исключительных» элементов кадров повторений приведенных систем было выявлено, что такие элементы, также ведут себя самоподобно и имеют фрактальную размерность в 64 элемента.
Хотя представленная общая формула параметризации полностью покрывает все нечетные числа, но для подтверждения самоподобия только «исключительных» элементов «*» упростим эту формулу убрав параметр уровень масштабирования n, так как он всегда будет > 0 и учтем это в стартовых числах C и периодах повторения D (см. таблицы 9, 10, 11). Формула параметризации в частном случае для «исключительных» элементов будет выглядеть так:

Таблица 9 – Константы для пространств подмножества №1.

Таблица 10 – Константы для пространств подмножества №3.

Таблица 11 – Константы для пространств подмножества №5.

В соответствии с представленной формулой параметризацией нечетных чисел для частного случая «исключительных» элементов и определенных стартовых чисел C и периодов повторений D (см. таблицу 9, 10, 11) возможно определить количественное нахождение чисел в подпространствах каждого из подмножеств.
На основе определенных максимальных значений периодов изменения индекса z = 4096 внутри уровня для каждого из подпространств определим (см. таблицу 12, 13, 14) количественный состав чисел из подпространств в подмножествах {1, 3, 5}.
Таблица 12 – Процентное соотношение «исключительных» элементов в приведенной системе 1 в зависимости от их максимального периода изменения индекса z внутри уровня.
№ подпространства | Количество элементов | Процентное отношение, % |
все | 64 | 64 |
1 | 32 | 50 |
2 | 17 | 26,5625 |
3 | 8 | 12,5 |
4 | 4 | 6,25 |
5 | 2 | 3,125 |
6 | 1 | 1,5625 |
Таблица 13 – Процентное соотношение «исключительных» элементов в приведенной системе 3 в зависимости от их максимального периода изменения индекса z внутри уровня.
№ подпространства | Количество элементов | Процентное отношение, % |
все | 64 | 64 |
1 | 33 | 51,5625 |
2 | 16 | 25 |
3 | 8 | 12,5 |
4 | 4 | 6,25 |
5 | 2 | 3,125 |
6 | 1 | 1,5625 |
Таблица 14 – Процентное соотношение «исключительных» элементов в приведенной системе 5 в зависимости от их максимального периода изменения индекса z внутри уровня.
№ подпространства | Количество элементов | Процентное отношение, % |
все | 64 | 64 |
1 | 32 | 50 |
2 | 16 | 25 |
3 | 8 | 12,5 |
4 | 5 | 7,8125 |
5 | 2 | 3,125 |
6 | 1 | 1,5625 |
Большее количество элементов в подмножествах рассматривать нет необходимости, так как, в соответствии с определенными стартовыми числами C и периодами повторений D для каждого подпространства в подмножествах, положение элементов в подпространствах будут четко повторяться именно после каждых 4096 элементов из подмножества с шагом в 64 элемента. Построим соответствующие матрицы повторений для каждого из подмножеств (см. таблицы 15, 16, 17), назвав их фрагментами повторения «исключительных» элементов в приведенных системах вычетов {1, 3, 5}.
Таблица 15 – Фрагмент повторения «исключительных» элементов в приведенной системе вычетов 1.

Таблица 16 – Фрагмент повторения «исключительных» элементов в приведенной системе вычетов 3.

Таблица 17 – Фрагмент повторения «исключительных» элементов в приведенной системе вычетов 5.

Фрагменты повторения «исключительных» элементов в приведенных системах вычетов 1, 3, 5 полностью раскрывают каким образом каждое из подмножеств r структурированно.
Таким образом, каждое из подмножеств r в приведенных системах вычетов 1, 3, 5 с учетом предлагаемого способа параметризации нечетных чисел будет самоподобно и иметь фрактальную структуру с размерностью в 4096 элементов.
На основании фрактальной структуры возможно подсчитать количественный состав чисел (см. таблицы 18, 19, 20) из подпространств в подмножествах {1, 3, 5}.
Таблица 18 – Процентное отношение чисел в подпространствах подмножества 1.
k | Процентное отношение, % |
1 | 50+1.5625*32/64=50.78125% |
2 | 25+1.5625*17/64=25.4150390625% |
3 | 12.5+1.5625*8/64=12.6953125% |
4 | 6.25+1.5625*4/64=6.34765625% |
5 | 3.25+1.5625*2/64=3.173828125% |
6 | 1.5625+1.5625*1/64=1.5869140625% |
Таблица 19 – Процентное отношение чисел в подпространствах подмножества 3.
k | Процентное отношение, % |
1 | 50+1.5625*33/64=50.8056640625% |
2 | 25+1.5625*16/64=25.390625% |
3 | 12.5+1.5625*8/64=12.6953125% |
4 | 6.25+1.5625*4/64=6.34765625% |
5 | 3.25+1.5625*2/64=3.173828125% |
6 | 1.5625+1.5625*1/64=1.5869140625% |
Таблица 20 – Процентное отношение чисел в подпространствах подмножества 5.
k | Процентное отношение, % |
1 | 50+1.5625*32/64=50.78125% |
2 | 25+1.5625*16/64=25.390625% |
3 | 12.5+1.5625*8/64=12.6953125% |
4 | 6.25+1.5625*5/64=6.3720703125% |
5 | 3.25+1.5625*2/64=3.173828125% |
6 | 1.5625+1.5625*1/64=1.5869140625% |
На основе определенной фрактальной структуры с размерностью в 4096 элементов для каждого подмножества с учетом полученных кадров повторения приведенных систем вычетов 1, 3, 5 и фрагментов повторения «исключительных» элементов в приведенных системах вычетов 1, 3, 5, возможно утверждать, что заявленная формула параметризации нечетных чисел дает полное покрытие нечетных чисел:

Это доказывает, что предлагаемая параметризация нечетных чисел на основе приведенной системы вычетов {1, 3, 5}, которая взаимно проста с модулем 6 исчерпывающе покрывает все нечетные числа и показывает их фрактальную структурную детерминированность.
Заключение
С учетом вышеперечисленного можно утверждать, что предлагаемая параметризация нечетных чисел на основе приведенной системы вычетов {1, 3, 5}, которая взаимно проста с модулем 6 полностью покрывает все нечетные числа и возможна для работы с ними.
По полученным результатам возможно дальнейшее применение параметризации нечетных чисел, а именно в:
криптографии, для алгоритмов шифрования;
кодировании, для анализа кодов;
теории чисел, например, для диофантовых уравнений;
операциях модульной арифметики, для аппаратных ускорений;
псевдослучайная генерация последовательных чисел.
Источник: habr.com

























