Image

Суперрегенерация: стволовые клетки плоских червей

f6e840be1c62c15c29360aac7ec47264

Эстеты скажут, что тело человека совершенно в своей несовершенности. Все мы разные в той или иной степени, визуально, эмоционально, интеллектуально и даже структурно. Если же обратиться к биологам, то они скажут, что организм человека, хоть и является удивительным аппаратом, все же лишен множества невероятных функций и особенностей, которые присуще другим живым организмам, к примеру, плоским червям. Одно их имя вызывает неприятные ощущения у многих, но им плевать, ибо интеллектом и самосознанием эволюция их не одарила. Но вот что они получили, так это умение восстанавливаться даже из небольшого фрагмента, буквально регенерируя большую часть тела. Ученые из Института медицинских исследований Стоуэрса (Канзас-Сити, Миссури, США) установили, что стволовые клетки плоских червей работают не так, как предполагалось ранее, и именно они способствуют столь сложному и обширному восстановлению тканей. В чем же секрет стволовых клеток плоских червей, как именно они регулируют регенерацию, и как это может быть применено в медицине? Ответы на эти вопросы мы найдем в докладе ученых.

Основа исследования

Стволовые клетки определяются своей способностью к самоподдержанию и дифференцировке в другие типы клеток. Чтобы сбалансировать эти процессы и избежать гиперпролиферации или истощения стволовых клеток, их активность регулируется через локальные микросреды тканей, называемые нишами. Известно, что резидентные популяции стволовых клеток и их микросреды значительно различаются по уровню сложности: например, унипотентные герминативные стволовые клетки нематод регулируются одной соматической клеткой, тогда как высокомультипотентные гемопоэтические стволовые клетки (HSC от hematopoietic stem cell) контролируются целой экосистемой факторов, поступающих от различных типов клеток костного мозга.

Пресноводная планария Schmidtea mediterranea и ее многочисленная популяция взрослых плюрипотентных стволовых клеток создают уникальные требования к нише стволовых клеток. Стволовые клетки планарии распределены почти по всему телу, плотно заполняя мезенхимное пространство между структурированными органами — такими как кишечник, глотка, нервная система, протонефридии, мускулатура и эпидермис. В нормальных условиях стволовые клетки активно делятся и дифференцируются в клеточные предшественники, поддерживающие тканевой гомеостаз, одновременно сохраняя большую популяцию недифференцированных клеток. Во время регенерации они быстро пролиферируют и способны мигрировать к местам повреждения. Однако, несмотря на свою плюрипотентность, стволовые клетки планарий редко делятся в культуре и не способны регенерировать целый организм из диспергированных клеток в суспензии, в отличие от некоторых других беспозвоночных, например Hydra. Это наблюдение указывает на то, что дифференцированные клетки, вероятно, играют ключевую роль в регуляции идентичности, потенции, пролиферации и дифференцировки стволовых клеток. Уникальные особенности стволовых клеток планарий — их широкое распределение, динамическое поведение в нормальных и регенеративных условиях, а также зависимость от клеточной микросреды — подчеркивают исключительные требования и возможности их ниши. Расшифровка структуры и функций этой специализированной ниши может пролить свет на механизмы, лежащие в основе экстремальной регенеративной способности многоклеточных организмов.

До недавнего времени изобилие и широкое распределение стволовых клеток по всему телу планарии затрудняли всесторонний анализ их ниши, поскольку почти каждый тип клеток организма находится в непосредственной близости от стволовых клеток. Однако развитие технологий пространственной транскриптомики позволило получать данные о мРНК по всему телу планарии с разрешением, близким к клеточному, что открыло возможность детального изучения клеточной архитектуры стволовых клеток в их нишах. Используя метод Slide-seqV2, основанный на применении микросфер диаметром 10 мкм, способных улавливать транскрипты из локальных клеточных микросред, содержащих от одной до пяти клеток, исследователи создали пространственный транскриптомный атлас планарий в состоянии гомеостаза и в процессе регенерации. Такой подход, в сочетании с существующими данными одноклеточного секвенирования РНК одиночных клеток у регенерирующих планарий, стал мощным инструментом для идентификации типов клеток, тесно связанных со стволовыми, и потенциально участвующих в обеспечении регенеративной компетентности.

Данное исследование показало, что стволовые клетки планарий располагаются в разнообразных клеточных микроокружениях, характеризующихся высоким содержанием секреторных и кишечных клеток. Неожиданно было установлено, что обильная популяция секреторных клеток, несмотря на их непосредственную близость к стволовым, не является необходимой для функционирования стволовых клеток во время регенерации. Напротив, кишечные клетки, которые зачастую отделены от стволовых как минимум на один клеточный диаметр, играют ключевую роль в регуляции пролиферации и пространственного расположения стволовых клеток. Высокоточная электронная микроскопия дополнительно прояснила природу микросред этих клеток, показав, что они не имеют четко выраженной архитектуры или фиксированного состава. Более того, стволовые клетки крайне редко, если вообще когда-либо, образуют устойчивые контакты с дифференцированными клетками через клеточные соединения. Эти наблюдения указывают на то, что регуляция стволовых клеток планарий осуществляется преимущественно посредством дистанционно опосредованных механизмов, а не прямых контактов с соседними клетками. В совокупности результаты свидетельствуют, что стволовые клетки планарий обитают в обширной, сложной и динамичной мезенхимной нише, состоящей из множества молекулярных и клеточных микросред. Эти разнообразные микросреды совместно поддерживают как гомеостаз, так и регенерацию за счет богатой внеклеточной среды сигнальных молекул, часто исходящих из более отдаленных тканей.

Результаты исследования

f9b1de360cbc462a2489541d9c1a7a2a

Изображение №1

Пресноводная планария S. mediterranea известна своей исключительной способностью к регенерации, которая обеспечивается большой популяцией взрослых плюрипотентных стволовых клеток. Несмотря на значительные достижения в изучении механизмов регенерации планарий, конкретные локальные микроокружения, поддерживающие стволовые клетки в этом процессе, остаются во многом неясными. Как уже было сказано выше, чтобы прояснить этот вопрос, ученые применили метод пространственной транскриптомики Slide-seqV2 для выявления типов клеток и молекул, связанных с плюрипотентными стволовыми клетками во время регенерации. Технология Slide-seqV2 позволяет улавливать мРНК-транскрипты из тонких срезов ткани на микросферы с уникальными штрихкодами диаметром 10 мкм, что делает возможным анализ локальных клеточных микросред, состоящих всего из нескольких клеток. Объединив данные, полученные методом Slide-seqV2, с результатами секвенирования РНК одиночных клеток, ученые стремились создать высокоточный пространственный атлас регенерирующих тканей планарии, уделяя особое внимание типам клеток, тесно связанным со стволовыми (1A).

Планарий отбирали через 6 и 48 часов после ампутации (hpa от h post-amputation), после чего регенерирующие ткани подвергали анализу методом Slide-seqV2 наряду с контрольными образцами, предназначенными для гистологического и ядерного окрашивания. Такой подход позволил зафиксировать большое количество мРНК-транскриптов непосредственно из тканей планарии, эффективно устранив фоновый шум и обеспечив точное сопоставление микросфер с каждым отдельным фрагментом и его ориентацией вдоль передне-задней оси организма. После фильтрации по качеству было проанализировано 49341 микросфера, что привело к идентификации 44 основных кластеров. Определение тканевой принадлежности проводилось с использованием алгоритма LabelTransfer пакета Seurat, при этом данные Slide-seqV2 точно воспроизводили известные in vivo паттерны экспрессии, что подтвердило достоверность полученного набора данных.

Чтобы определить типы клеток, участвующие в формировании микросред стволовых клеток, были проанализированы только те микросферы, которые содержали транскрипты piwi-1 — надежного маркера стволовых клеток планарий. Из общего набора 16140 микросфер (32.7 %) содержали хотя бы один транскрипт piwi-1. Повторное кластеризование piwi-1+ микросфер выявило неожиданную гетерогенность: лишь 11 % из них были доминированы транскриптомным профилем стволовых клеток, тогда как большинство содержали значительные доли мРНК других клеточных типов (1C). Примечательно, что 54 % микросфер, ассоциированных со стволовыми клетками, демонстрировали сигнатуры секреторных клеток — разнообразной группы, ранее не связывавшейся с функцией стволовых клеток. Тогда как 22 % проявляли кишечные сигнатуры, что согласуется с предыдущими данными о расположении стволовых клеток между ответвлениями кишечника. Совокупность этих результатов свидетельствует о том, что стволовые клетки планарий обитают в сложных, гетерогенных микросредах, в которых основное влияние на их поведение оказывают секреторные и кишечные клетки в процессе регенерации.

Учитывая выявленную гетерогенность и разнообразие микросред стволовых клеток, были выбраны приоритетные мишени для in vivo-подтверждения и функциональных испытаний, опираясь на временные различия. Для каждого кластера piwi-1+ микросфер было определено соотношение образцов, полученных через 6 и 48 часов после ампутации, что позволило выделить несколько кластеров, преобладающих на одном из временных этапов, хотя все они включали микросферы из обеих стадий регенерации, а также из интактных особей (1D). Среди таких временно смещенных микросред наиболее многочисленными оказались микроокружения секреторных клеток mmp-1+ и кишечные микроокружения, обогащенные экспрессией porcupine.

Для оценки того, контактируют ли напрямую mmp-1+ секреторные клетки или porcupine+ кишечные клетки со стволовыми, эти типы клеток были визуализированы у интактных и регенерирующих планарий методом двойной флуоресцентной гибридизации in situ. Было обнаружено, что mmp-1+ секреторные клетки формируют кольцевидный рисунок в мезенхиме вокруг глотки, распределены разреженно и встречаются примерно в три раза реже, чем piwi-1+ стволовые клетки, отличаясь неправильной формой и выраженными отростками. Хотя mmp-1+ секреторные клетки ранее уже описывались, их характеристики оставались ограниченными данными секвенирования РНК одиночных клеток. Эти крупные, отростчатые mmp-1+ клетки ученые назвали «гекатонобластами», чтобы отличить их от сходных по распределению типов клеток. Стволовые клетки также обнаруживались рядом с porcupine+ кишечными клетками и между ответвлениями кишечника, как сообщалось ранее, однако случаи их прямого контакта с кишечной тканью встречались крайне редко.

37ce743da1ad8d7d27d1722dc4c8117d

Изображение №2

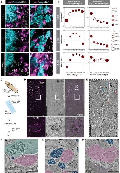
Для количественного анализа пространственных взаимосвязей была использована программа CellPose для классификации и локализации тысяч клеток на основе конфокальных изображений высокого разрешения (2A). Применяя двойную флуоресцентную гибридизацию in situ и иммунофлуоресцентное окрашивание на митотический маркер фосфо-гистон H3 (H3P), были измерены минимальные расстояния от каждой клетки до ближайшего гекатонобласта или кишечника (2B).

Было установлено, что piwi-1+ стволовые клетки наиболее часто встречаются в пределах 10 мкм от гекатонобласта, особенно у интактных особей и через 6 часов после ампутации. Напротив, стволовые клетки чаще располагались на расстоянии 20–50 мкм от кишечника и значительно реже — в пределах 10 мкм от него. Частота митозов демонстрировала лишь слабую, статистически незначимую зависимость от близости к mmp-1+ клеткам. Дополнительно, при визуализации набора факторов, экспрессируемых в различных линиях специализированных стволовых клеток (zfp-1, gata456-1, gata456-2, six1/2-2, tgs-1 и foxA), и сопоставлении их пространственного расположения было выявлено лишь незначительное и непоследовательное влияние близости к гекатонобластам на спецификацию клеточных линий.

Для детального изучения клеточных взаимодействий ученые применили корреляционную световую и электронную микроскопию (CLEM от correlative light and EM) для идентификации гекатонобластов по сигналу mmp-1+ (2C). Метод CLEM позволил точно совмещать флуоресцентные и электронно-микроскопические изображения, выявив, что гекатонобласты представляют собой крупные, неправильной формы клетки, заполненные электронно-плотными секреторными везикулами (2D). Кишечные клетки отличались разветвленными, взаимопереплетающимися отростками, а стволовые клетки — наличием хроматоидных телец (2E).

Тела гекатонобластов располагались вблизи стволовых клеток, однако прямого контакта между ними не наблюдалось (2F). При этом их отростки подходили к стволовым клеткам на расстояние до 130 нм (2G). В отличие от этого, стволовые и кишечные клетки обычно разделялись дистанцией не менее 1200 нм (2H), что согласуется с данными световой микроскопии. В совокупности эти результаты показывают, что стволовые клетки планарий находятся в тесной пространственной ассоциации, но не в прямом контакте с гекатонобластами, и при этом пространственно обособлены от кишечных клеток, что подтверждает выводы пространственной транскриптомики о накоплении обоих типов клеток в микроокружениях стволовых клеток.

174565ec6c862b4821aa3995aa58db8e

Изображение №3

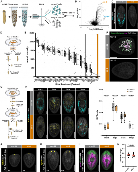
Чтобы проверить, участвуют ли гекатонобласты или кишечник в регуляции функции стволовых клеток во время регенерации, исследователи сначала стремились охарактеризовать гены, обогащенные в гекатонобластах. В ранее опубликованных данных секвенирования РНК одиночных клеток таких клеток было обнаружено немного, вероятно, из-за технических ограничений или особенностей методов диссоциации тканей. Поэтому была разработана методика, получившая название RNA-FACS-seq, которая сочетает фиксацию тканей, быстрое мечение РНК и секвенирование низковходных образцов (3A).

Планарий диссоциировали и фиксировали, затем окрашивали на mmp-1 (маркер гекатонобластов) с использованием технологии HCRv3, после чего клетки mmp-1+ сортировали с помощью FACS непосредственно в лизисный буфер Smart-seqV4. Клетки mmp-1+ были точно идентифицированы и отсортированы, что позволило провести сравнительный анализ профилей экспрессии генов mmp-1+ и mmp-1− клеток у интактных и регенерирующих особей (3B). Десятки ранее не описанных генов гекатонобластов были подтверждены методом гибридизации in situ и колокализовались с экспрессией mmp-1.

Для оценки роли гекатонобластов в процессе регенерации был использован метод РНК-интерференции (RNAi) для снижения экспрессии 52 генов, ко-локализованных с гекатонобластами, и проанализировали уровни экспрессии piwi-1, частоту делений стволовых клеток (по маркеру H3P) и экспрессию mmp-1 у интактных и регенерирующих планарий (через 2 и 14 дней после ампутации; 3D). Хотя были выявлены незначительные изменения в скорости деления стволовых клеток, четыре варианта RNAi (smed30002881, dync1li, ets-2 и mmp-1) привели к утрате экспрессии mmp-1+ клеток к 14-му дню (3C3E). Примечательно, что у особей с подавлением ets-2 наблюдалась почти полная потеря экспрессии генов гекатонобластов (3F), что указывает на истощение самих гекатонобластов, а не только на снижение экспрессии mmp-1.

Затем, используя фенотип ets-2(RNAi), исследователи напрямую проверили, влияет ли утрата гекатонобластов на регенерацию. Регенерировавших ets-2(RNAi) особей повторно рассекали после дополнительных циклов РНК-интерференции (3G). Истощение ets-2 резко снижало количество mmp-1+ клеток как у интактных, так и у регенерирующих особей (3H). Однако ни на одном этапе не наблюдалось влияния на пролиферацию стволовых клеток (плотность H3P; 3I), а ключевые этапы регенерации оставались неизменными: восстановление переднего полюса через 3 дня (3J), регенерация фоторецепторов через 7 дней (3K) и размер головного ганглия через 7 дней (3L, 3M).

Чтобы выяснить, участвуют ли гекатонобласты в восстановлении истощенных пулов стволовых клеток, было проведено сублетальное облучение (снижавшее количество стволовых клеток до 5–10 % от исходного уровня) в сочетании с РНК-интерференцией по ets-2 и регенерацией хвоста. Несмотря на значительное уменьшение числа mmp-1+ клеток, ни плотность делящихся стволовых клеток (по маркеру H3P), ни выживаемость после облучения существенно не отличались между особями ets-2(RNAi) и контролем. В совокупности эти данные показывают, что хотя mmp-1+ секреторные клетки (гекатонобласты) тесно связаны со стволовыми клетками и могут умеренно влиять на их пролиферацию, они, в конечном итоге, не являются необходимыми для регенерации всего организма.

fe2d95a4668d2de33c7a3b2ab8cebe04

Изображение №4

Далее ученые проверили, регулируют ли кишечные клетки, идентифицированные методом Slide-seqV2 как обогащенные в микросредах piwi-1+, соседние стволовые клетки. Потенциальные гены, обогащенные в кишечнике, были подтверждены путем перекрестного анализа с данными секвенирования РНК одиночных клеток и с помощью гибридизации in situ, что подтвердило их высокую специфичность к кишечным клеткам.

Проверяя роль генов, обогащенных в кишечнике, в регуляции пролиферации стволовых клеток с помощью РНК-интерференции, ученые визуализировали piwi-1 и H3P у интактных и ампутированных планарий (4A и 4B). В отличие от нокдаунов генов гектонобластов, подавление двух кишечных генов — Smed-unc-9 и tubulin alpha (tub-α) — вызвало выраженные нарушения в раневой активации пролиферации стволовых клеток на 48 час после ампутации: у червей с tub-α(RNAi) полностью отсутствовал митотический всплеск, характерный для этого периода, тогда как базовый уровень пролиферации у интактных особей оставался неизменным или немного повышался (4C и 4D). Учитывая выраженность фенотипа, ген tub-α был проанализирован более подробно.

У планарий с tub-α(RNAi) число стволовых клеток и уровень их пролиферации не изменялись ни в интактных животных, ни на 6-м часе после ампутации, однако на 48-м часе пролиферация была значительно подавлена — именно в фазе регенерационно-индуцированного «ответа на утрату ткани» (4E4G). Эти нарушения сопровождались дефектами регенерации: образование бластемы было снижено или отсутствовало, восстановление головных ганглиев ослаблено, а лизис тканей наблюдался часто (4H4K). При этом общая морфология кишечника оставалась без изменений, но зависящие от стволовых клеток сигналы полярности (notum и wnt1) были нарушены на 48-м часе, без существенных изменений в мускулатуре в области раны. Кроме того, черви с tub-α(RNAi) не поглощали окрашенный корм, что указывало на нарушение функции питания.

2f857c00b08591cb2c0c97be7d7b1cc2

Изображение №5

Чтобы напрямую оценить влияние кишечника на локализацию и пролиферацию стволовых клеток, ученые использовали CellPose для анализа их пространственного распределения у контрольных особей unc-22(RNAi) и у червей с tub-α(RNAi) (5A). У последних наблюдалось меньше стволовых клеток в пределах 20 мкм от кишечника и больше — на расстоянии свыше 40 мкм (5B). Пролиферация вблизи кишечника на 48-м часе после ампутации была снижена (особенно в диапазонах 10–20 и 30–40 мкм), несмотря на слабую тенденцию к повышенной общей пролиферации у интактных особей tub-α(RNAi).

Чтобы исследовать более широкие эффекты tub-α при регенерации, было проведено секвенирование РНК одиночных клеток у особей tub-α(RNAi) и контрольной группы на 48-м часе после ампутации. Интеграция данных выявила 33 кластера, соответствующих известному разнообразию типов клеток планарий (5C, 5D). Наименьшее относительное количество после подавления tub-α(RNAi) наблюдалось в двух кластерах со стволовоклеточной идентичностью — 14 и 18 (5E). Дифференциальный анализ экспрессии также показал выраженное влияние на кластер 8, характеризующийся кишечным геном porcupine (5F). Согласно предыдущим исследованиям, кишечные гены, такие как аполипопротеины B и транскрипционный фактор nkx2.2, играют ключевую роль в регенерации. Под действием tub-α(RNAi) экспрессия apoB1 увеличивалась на 40 %, apoB2 снижалась на 22 %, а nkx2.2 умеренно возрастала на 29 %. In situ-гибридизация подтвердила, что пространственные паттерны экспрессии apoB-генов оставались неизменными.

В совокупности полученные данные показывают, что кишечная ткань, и в частности tub-α, играет ключевую роль в локализации стволовых клеток, их повреждение-индуцированной пролиферации и успешной регенерации. Таким образом, если гекатонобласты оказываются несущественными для восстановления, то взаимодействие кишечника со стволовыми клетками, напротив, является критическим фактором успеха регенерации.

1913f0ed46afd2a5d2f95717437d73c5

Изображение №6

Функциональный анализ гекатонобластов и клеток кишечника выявил две примечательные особенности микроокружений стволовых клеток планарий. Во-первых, даже ближайшие соседние клетки (гекатонобласты) оказываются незначимыми для поддержания функции стволовых клеток в процессе роста и регенерации. Во-вторых, клетки кишечника, которые регулируют активность стволовых клеток, не находятся с ними в прямом физическом контакте. Учитывая разнообразие микроокружений, выявленное с помощью пространственного секвенирования транскриптома, возник вопрос, формируют ли стволовые клетки планарий клеточные соединения с какими-либо дифференцированными типами клеток.

Клеточные контакты или соединения (cell-cell junctions) на электронных микрофотографиях (ЭМ) проявляются как электронно-плотные участки вдоль смежных клеточных мембран. Для проверки сохранности таких структур в ЭМ-препаратах были проанализированы ткани эпидермиса и кишечника, где обычно присутствуют адгезивные и плотные контакты. Было выявлено, что в эпидермисе встречаются параллельные электронно-плотные участки, соответствующие адгезивным контактам, а в кишечнике — одиночные электронно-плотные линии, характерные для плотных контактов. Кроме того, наблюдались гомотипические соединения между клетками протонефридиев и мезенхимальными фагоцитами, а также гетеротипические взаимодействия между протонефридиями и фагоцитами (6A).

Чтобы определить, формируют ли стволовые клетки контакты с дифференцированными клетками, ученые реконструировали объем каждой стволовой клетки в наборе данных CLEM и дополнительном наборе ЭМ-изображений, проанализировав в общей сложности 263 стволовые клетки и 200 дифференцированных клеток (6B и 6C). Идентификация клеток проводилась по известным ультраструктурным признакам. Было установлено, что 69.5% дифференцированных клеток содержат клеточные контакты (6D), тогда как среди всех проанализированных 263 стволовых клеток был обнаружен лишь один потенциальный контакт — слабое взаимодействие между отростками стволовой клетки и фагоцита, характеризующееся низкой электронной плотностью и значительно меньшей выраженностью по сравнению с типичными адгезивными или плотными контактами (6E).

Также было проанализировано взаимодействие стволовых клеток с внеклеточным матриксом (ECM от extracellular matrix). Было отмечено, что мышечные клетки, пересекающие мезенхиму, нередко демонстрируют нарушения целостности ECM, что согласуется с экспрессией белков внеклеточного матрикса, синтезируемых мышечной тканью. В то же время внеклеточный матрикс, окружающий стволовые клетки, не отличался от матрикса в других участках мезенхимы. В совокупности данные электронно-микроскопического анализа показывают, что стабильные контакты между стволовыми и дифференцированными клетками у планарий чрезвычайно редки, если вообще присутствуют. Такая структурная независимость свидетельствует о том, что стволовые клетки планарий функционируют в гибких и слабо организованных микроокружениях, а не за счет постоянных физических связей с соседними клетками.

938234ab2cbf0676565337ac11a16108

Изображение №7

Чтобы более детально исследовать микроокружения, в которых располагаются стволовые клетки, исследователи проанализировали объемные ЭМ-наборы данных и сопоставили полученные результаты с данными пространственного секвенирования транскриптома. Из первого ЭМ-набора случайным образом были выбраны 21 стволовая клетка, при этом исключались клетки с признаками повреждения при заморозке, отсутствием ядра или неполными изображениями. Для каждой из выбранных клеток был воссоздан полный объем самой клетки и ее ближайших соседей, что позволило трехмерно реконструировать соответствующие микроокружения (7A).

Полученные трехмерные реконструкции показали, что микроокружения стволовых клеток отличаются значительной вариабельностью: стволовые клетки располагались в непосредственной близости практически ко всем основным типам клеток мезенхимы (7B). При этом никакого повторяющегося или типового микроокружения среди 21 исследованного случая выявлено не было. Для выявления закономерностей были составлены таблицы ближайших соседних клеток для каждой стволовой клетки и проведено сравнение с 100 дифференцированными клетками, ранее использованными для анализа клеточных контактов (6B и 6C). Было установлено, что клетки, входящие в состав структурированных тканей (таких как кишечник, эпидермис и мускулатура), обладают однородными микроокружениями, тогда как стволовые клетки и мезенхимальные дифференцированные клетки находятся в высоковариабельных микроокружениях, в которых преобладают секреторные клетки, мышечные волокна, фагоцитарные клетки и другие стволовые клетки (7C).

Примечательно, что лишь у одной из 21 исследованной стволовой клетки в качестве непосредственного соседа была обнаружена клетка кишечника, что подтверждает — прямой контакт между стволовыми и кишечными клетками встречается крайне редко. Частыми соседями также оказывались секреторные клетки и дорзовентральные мышечные волокна, при этом секреторные клетки были незначительно обогащены вблизи стволовых клеток, что согласуется с данными как электронно-микроскопического анализа, так и пространственного секвенирования транскриптома. Наиболее многочисленными соседями оказались фагоцитарные клетки, присутствующие рядом почти со всеми стволовыми и дифференцированными клетками, зачастую посредством длинных тонких отростков, неразличимых при разрешении пространственного секвенирования. В целом полученные результаты показывают, что стволовые клетки планарий обитают в разнообразных мезенхимальных микроокружениях, где существует разветвленная сеть контактов между дифференцированными клетками, однако почти полное отсутствие стабильных контактов со стволовыми клетками.

Для более детального ознакомления с нюансами исследования рекомендую заглянуть в доклад ученых.

Эпилог

В рассмотренном нами сегодня труде ученые попытались разгадать загадку плоского червя планарии, способного регенерировать даже после самых существенных повреждений тела. Было установлено, что огромную роль в этом играют стволовые клетки и их необычное поведение.

У большинства животных стволовые клетки полагаются на соседние клетки, которые дают им команды. Однако стволовые клетки плоских червей ведут себя иначе. Вместо того чтобы прислушиваться к своим непосредственным соседям, они получают инструкции от клеток, расположенных дальше в организме. Стволовые клетки взрослых планарий могут трансформироваться в любой тип клеток, в отличие от стволовых клеток большинства животных, которые строго ограничены образованием лишь нескольких типов клеток. Этот строгий контроль помогает предотвратить неконтролируемый рост — процесс, который может привести к раку.

Используя передовой метод, называемый пространственной транскриптомикой, ученые изучили, какие гены активны в отдельных клетках и их окружении. Это позволило обнаружить неожиданные соседние клетки, в том числе одну, ранее не описанную — крупную клетку с множеством пальцевидных выростов, отходящих от ее поверхности. Исследователи назвали эти клетки «гекатонобластами» в честь Гекатонхейра, многорукого великана из греческой мифологии. Однако, эти клетки, хоть и находились крайне близко к стволовым, никак не влияли на их функции. Данный факт противоречит логике типичной связи стволовых клеток с нишей.

Вместо того чтобы близлежащие клетки брали на себя управление, самые строгие инструкции стволовым клеткам поступали от клеток кишечника — следующего по распространенности типа, обнаруженного в наборе данных. Эти удаленные клетки, по-видимому, влияли на положение и функцию стволовых клеток планарии во время регенерации, даже находясь на расстоянии. Исследование показало, что стволовые клетки планарии функционируют без фиксированной, основанной на контактах ниши. Фактически, рядом со стволовыми клетками нет конкретного типа клеток или фактора, контролирующего их идентичность.

Как отмечают ученые, еще более важным открытием стало то, что, по крайней мере у планарий, среда, в которой находятся стволовые клетки, не является постоянной. Напротив, она динамична: место обитания стволовых клеток, по сути, формируется «друзьями», которых стволовые клетки и их потомство создают в процессе дифференциации.

Полученные результаты имеют важное значение для понимания принципов регенерации у человека. Они показывают, что успешное восстановление тканей может зависеть не столько от наличия стволовых клеток, сколько от свойств их микросреды — гибкой, химически активной и способной направлять процессы деления и дифференцировки без жестких структурных рамок. Понимание этих механизмов открывает путь к созданию терапевтических стратегий, которые будут стимулировать собственные регенеративные способности организма за счет управления клеточными сигналами и тканевыми взаимодействиями, а не только с помощью трансплантации или генной терапии.

Немного рекламы

Спасибо, что остаетесь с нами. Вам нравятся наши статьи? Хотите видеть больше интересных материалов? Поддержите нас, оформив заказ или порекомендовав знакомым, облачные VPS для разработчиков от $4.99, уникальный аналог entry-level серверов, который был придуман нами для Вас: Вся правда о VPS (KVM) E5-2697 v3 (6 Cores) 10GB DDR4 480GB SSD 1Gbps от $19 или как правильно делить сервер? (доступны варианты с RAID1 и RAID10, до 24 ядер и до 40GB DDR4).

Dell R730xd в 2 раза дешевле в дата-центре Maincubes Tier IV в Амстердаме? Только у нас 2 х Intel TetraDeca-Core Xeon 2x E5-2697v3 2.6GHz 14C 64GB DDR4 4x960GB SSD 1Gbps 100 ТВ от $199 в Нидерландах! Dell R420 — 2x E5-2430 2.2Ghz 6C 128GB DDR3 2x960GB SSD 1Gbps 100TB — от $99! Читайте о том Как построить инфраструктуру корп. класса c применением серверов Dell R730xd Е5-2650 v4 стоимостью 9000 евро за копейки?

Источник: habr.com

Каталог бесплатных опенсорс-решений, которые можно развернуть локально и забыть о подписках

галерея

Компания Anthropic получила от Amazon 5 миллиардов долларов и в обмен пообещала инвестировать 100 миллиардов долларов в облачные сервисы.
dummy-img
Загрузка: обход банковских систем кибермошенниками и проблемы с удалением углерода.
Загрузка: обход банковских систем кибермошенниками и проблемы с удалением углерода.
dummy-img
dummy-img
Взаимодействие человека и машины погружается под воду.
Взаимодействие человека и машины погружается под воду.
Дифференциально приватное машинное обучение в масштабе с использованием JAX-Privacy
Image Not Found
Компания Anthropic получила от Amazon 5 миллиардов долларов и в обмен пообещала инвестировать 100 миллиардов долларов в облачные сервисы.

Компания Anthropic получила от Amazon 5 миллиардов долларов и в обмен пообещала инвестировать 100 миллиардов долларов в облачные сервисы.

Вкратце Опубликовано: Изображение предоставлено: Thos Robinson/Getty Images для The New York Times (откроется в новом окне) Джули Борт Компания Anthropic получила от Amazon 5 миллиардов долларов и в обмен пообещала инвестировать 100 миллиардов долларов в облачные сервисы.…

Апр 21, 2026
dummy-img

Как почистить виниловые пластинки (2026): пылесос, ультразвук, чистящий раствор, щетка.

Эти щелчки и треск недопустимы. Приведите свою музыку в порядок с помощью этого удобного руководства. Источник: www.wired.com

Апр 21, 2026
Загрузка: обход банковских систем кибермошенниками и проблемы с удалением углерода.

Загрузка: обход банковских систем кибермошенниками и проблемы с удалением углерода.

Это сегодняшний выпуск The Download, нашей ежедневной новостной рассылки, которая предоставляет вам ежедневную порцию событий в мире технологий. Кибермошенники обходят системы безопасности банков с помощью незаконных инструментов, продаваемых в Telegram. В центре по отмыванию денег в Камбодже…

Апр 21, 2026
Загрузка: обход банковских систем кибермошенниками и проблемы с удалением углерода.

Загрузка: обход банковских систем кибермошенниками и проблемы с удалением углерода.

Это сегодняшний выпуск The Download, нашей ежедневной новостной рассылки, которая предоставляет вам ежедневную порцию событий в мире технологий. Кибермошенники обходят системы безопасности банков с помощью незаконных инструментов, продаваемых в Telegram. В центре по отмыванию денег в Камбодже…

Апр 21, 2026

Впишите свой почтовый адрес и мы будем присылать вам на почту самые свежие новости в числе самых первых