Привет, Хабр! Сегодня я расскажу и покажу, как собрать радиоконструктор гитарной педали реверберации от китайской компании Landtone с добавлением интересной и полезной модификации — стереофонического выхода.
Это позволит сделать звучание электрогитары более живым и объёмным, особенно в случае записи через аудиоинтерфейс без цифровой постобработки. Тогда ревербератор целесообразно включить последним в цепи эффектов, если вы не используете другие стереофонические педали.
И разумеется, все мы сможем послушать, что получилось в итоге.
Знакомство с набором
По состоянию на сегодняшний день, мной собраны почти все конструкторы от Landtone. Готовые отверстия в корпусе, качественные компоненты и простота монтажа позволяют успешно завершить проект за один вечер, после чего можно наслаждаться звучанием гитарной педали, собранной по классической схеме.
Однако придётся отметить, что принципиальных схем эффектов Landtone обычно не прилагает, ограничиваясь инструкциями по сборке, которые иногда бывают даже полноцветными.

А что касается сегодняшнего конструктора, то здесь даже инструкция неполная. В комплекте набора присутствует только листок формата A4 с таблицей соответствия номиналов компонентов условным обозначениям посадочных мест на печатной плате.
Как подключить четыре разъёма — входной, выходной, внешнего питания и колодку для девятивольтовой батарейки «Крона» — шелкография платы указывает. Однако ничем не отмечены отверстия для пайки проводов к переключателю обхода.

Поэтому в любом случае придётся изучать трассировку платы. К счастью, она совсем несложная.

Тем более, что в мои планы изначально входила модификация для получения стереофонического выхода. Именно поэтому был приобретён вариант конструктора c корпусом увеличенного размера 1590BB вместо стандартного педального формата 1590B.

Следует отметить, что все алюминиевые корпуса от компании Landtone содержат фирменный логотип с внутренней стороны, очищены от стружки, возникающей при нарезании резьбы под винты крепления нижней крышки, и отличаются от безымянных аналогов с Aliexpress прекрасно обработанными поверхностями.

Изучаем схему
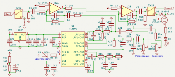
После внимательного изучения элегантной печатной платы с чёрной паяльной маской и белой шелкографией нарисовалась следующая принципиальная схема.

Меня особенно радует, что все три вывода неиспользуемого операционного усилителя U2B никуда не подключены, как и второй выход патентованного модуля реверберации Accutronics Digi-Log BTDR-2H. Это значит, что на плате не придётся разрезать никаких дорожек.
Чтобы получить стереофонический эффект из монофонического сигнала при помощи вышеупомянутого модуля, необходимо просто смешать исходный сигнал с сигналом второго выхода, точно так же, как это сделано для первого выхода.
Тогда выход оригинальной схемы станет выходом левого канала, а выход дополнительного смесителя — выходом правого. Должно получиться следующее.

Имеющийся в наборе ножной 3PDT-переключатель с тремя контактными группами на два положения (англ. 3 poles, double throw) не позволяет осуществить истинный небуферизованный обход (англ. true bypass) с сохранением светодиодной индикации активации эффекта без особых ухищрений.
Когда не хватает контактных групп
Примером хитроумного технического решения данного вопроса может служить схема с сайта geofex.com, называемая «Millennium Bypass» («Обход тысячелетия») и нашедшая широкое применение в наборах для самостоятельной сборки педалей эффектов от омской компании «Гитарамания».
Ниже приведена принципиальная схема конструктора Rebote Delay.

В отличие от привычных нам переключательных MOSFET c изолированным затвором, полевой транзистор режима обеднения с управляющим переходом Q1 в правой верхней части схемы по умолчанию открыт и пропускает ток, питающий индикаторный светодиод D2 через резистор R26.
Но если контактная группа SW1B находится в нижнем по схеме положении, то через резистор R25 на затвор Q1 приходит запирающий отрицательный потенциал относительно истока. Транзистор закрывается, и светодиод гаснет.
Мы пойдём другим путём
Однако в данном ревербераторе мне кажется более целесообразной реализация буферизованного обхода, и на это есть несколько причин.
Во-первых, аудиотракт исходного сигнала электрогитары в данной схеме по сути представляет собой буферный усилитель. Будучи лишённым цепей частотной коррекции, он никоим образом не окрашивает гитарный сигнал.

Во-вторых, для отключения сигналов с модуля реверберации будет достаточно переключать «горячие» выводы половинок сдвоенного переменного резистора между соответствующими выходами модуля и так называемой «виртуальной землёй» — искусственной средней точкой, образуемой резистивным делителем напряжения R11R12.
Так как номиналы обоих резисторов делителя одинаковы, последний делит напряжение питания пополам.
В-третьих, при таком варианте решения входное гнездо педали остаётся постоянно соединённым со входом схемы. Здесь ничего переключать не нужно, и третья контактная группа переключателя остаётся свободной для зажигания индикаторного светодиода. То есть, не придётся устанавливать «обход тысячелетия» и думать о том, где смонтировать его компоненты.
В-четвёртых, я не хочу сверлить отверстие под отдельный монофонический разъём для правого канала. Вместо этого выходное гнездо под джек будет стереофоническим. А это значит, что монофонический штекер замкнёт выход правого канала на массу.

Благодаря последовательному резистору R15, ничего страшного при этом не случится. Педаль ревербератора просто станет работать так, как если бы у неё не было никакого добавочного правого канала. То есть, как будто мы и не модифицировали схему конструктора.
И, наконец, в-пятых, мне не придётся резать дорожки или оставлять выводы компонентов висеть в воздухе с подпаянными к ним проводами, поскольку вместо установки на плату одинарного переменного резистора из набора я подключу проводами сдвоенный потенциометр.

Как видим из сопоставления габаритов переменных резисторов, это ничуть не помешает закрепить печатную плату в корпусе.
Оформление корпуса
Последний я оформлю в технике декупажа. Сначала на обезжиренные поверхности наносится акриловый грунт по металлу. После высыхания грунта можно создать интересную текстуру акриловой краской другого цвета.

Чтобы низ свежеокрашенного корпуса не прилипал к подложке, на которой ведётся работа, можно сделать импровизированные ножки из винтов М4.

Далее на прозрачный акриловый лак наклеивается картинка, распечатанная на обычной офисной бумаге при помощи цветного лазерного принтера, после чего следует несколько слоёв того же лака на водной основе.

Лак полностью полимеризовался. Пора вырезать в бумаге отверстия под переменные резисторы, переключатель и оправу светодиода.

Корпус готов, и можно приступать к монтажу электроники, но для начала не помешает разобраться, как она работает.
Особенности схемы ревербератора
Входной сигнал электрогитары поступает на неинвертирующий вход операционного усилителя U1A через конденсатор С2, необходимый для развязки по постоянному току.

Резистор R2 осуществляет подтяжку входа к виртуальной земле, обозначенной закрашенным равносторонним треугольником, в отличие от незакрашенного равнобедренного треугольника, обозначающего массу.
Конденсатор C1 отфильтровывает излишний высокочастотный шум, а резистор R1 служит для предотвращения щелчков, возникающих при перезарядке развязывающих конденсаторов в моменты активации и деактивации педалей.
Лично я предпочитаю добавлять на входы гитарных эффектов последовательные резисторы и защитные обратносмещённые диоды, соединённые с массой и плюсом питания. Однако можно и без них. Тем более, что заслуженно любимая разработчиками аудиоаппаратуры микросхема сдвоенного операционного усилителя NE5532 построена на биполярных транзисторах, а не на полевых, как TL072.
Инвертирующий вход U1A соединён с его выходом, благодаря чему, операционный усилитель работает в режиме повторителя напряжения, так как поддерживает равенство напряжений на обоих входах.
На операционном усилителе U1B собран микшер, смешивающий буферизованный входной сигнал с инвертированным выходным сигналом модуля реверберации, громкость которого регулируется посредством переменного резистора RV1.

Также буферизованный входной сигнал поступает на вход регулятора тембра, состоящего из переменного резистора RV2 и двух конденсаторов — С3 и C6.
Между выходом регулятора тембра и входом инвертирующего усилителя на U2A присоединён переменный резистор RV3. Фактически он регулирует громкость аудиосигнала, поступающего на вход модуля реверберации с выхода U2A.
Обычно регулятор под названием «DWELL» (англ. пребывание, в смысле постоянной времени затухания повторов отражённого сигнала) управляет амплитудой сигнала с выхода линии задержки, поступающего на её вход.
Например, переменный резистор RV2 в моём самодельном гитарном дилее работает именно так.

Однако авторы реализованной в конструкторе Landtone схемы не предусмотрели возврата отражённого сигнала. В принципе, он необязателен, и во многих ревербераторах на базе модуля Accutronics Digi-Log BTDR-2H его нет.
Для питания модуля используется пятивольтовый линейный стабилизатор напряжения U3. Обратносмещённый выпрямительный диод D1 защищает схему от подачи питания в неверной полярности.

Модуль реверберации имеет один вход и два выхода, которые можно использовать по-разному. Одни схемы ревербераторов смешивают сигналы двух выходов для получения монофонии, тогда как другие, и набор от Landtone в их числе, используют только вывод номер 6.
Мой вариант переделки эффекта в стереофонический предусматривает добавление всего лишь пяти компонентов (резисторов R14-R17 и электролитического конденсатора C9), а также замену одинарного регулятора «MIX» на сдвоенный.

Схема смесителя на операционном усилителе U2B полностью повторяет узел на U1B.
Первые проблемы
Определившись с изменениями в принципиальной схеме, пора приступать к работе. Нужно сообразить, где и как оптимальнее всего монтировать пять добавочных радиодеталей.
Между «кроваткой» для сдвоенного операционного усилителя U2 на печатной плате имеется достаточно места, чтобы просверлить отверстия под выводы «лишних» компонентов.

Однако вся площадь платы с двух сторон покрыта сетчатыми земляными полигонами, с которыми придётся иметь дело. Будет проще разместить резисторы с нижней стороны платы, а единственный объёмный компонент — электролитический конденсатор — припаять прямо к выходному разъёму.

Попутно выяснилось, что диаметр монтажных отверстий под выводы модуля реверберации слишком мал, причём точно такой же ряд из шести отверстий для пайки проводов к 3PDT переключателю имеет достаточный диаметр.

Бракованная печатная плата принесла немалое разочарование. Расширение отверстий означает разрушение их металлизации. Также вполне могут оторваться медные площадки.
Всё это можно отремонтировать, но настроение испорчено, как и впечатление о производителе конструктора. Лично я всегда макетирую платы перед тем, как заказывать их серийное производство, и внимательно проверяю адекватность всех посадочных мест.
Однако выяснилось, что всё не настолько плохо, как показалось на первый взгляд. Несколько минут аккуратной ручной работы иглообразной алмазной фрезой для бормашинки без использования последней, и отверстия достаточно расширились даже с сохранением металлизации!

Такие фрезы я часто использую в качестве надфилей при углублении пазов под струны на верхних порожках электрогитар. Просто незаменимый дешёвый инструмент, избавляющий от необходимости покупать ультрадорогие специализированные напильники.
Монтаж печатной платы
Теперь можно устанавливать компоненты, начиная с горизонтальных резисторов и диода: они самые низкие.

Далее целесообразно монтировать колодки под микросхемы и неэлектролитические конденсаторы.

Настал черёд самых высоких компонентов. Как выяснилось, электролитические конденсаторы в наборе слишком толстые для аккуратной установки на плату.

После замены среднего конденсатора на имевшийся в запасе получилось красиво.

Три добавочных резистора размещены с использованием существующих на плате монтажных отверстий и дорожек.

Переменные резисторы впаиваются с обратной стороны платы.

Определяем оптимальную высоту для светодиода и припаиваем его.

Монтаж стереофонического ревербератора завершён. Можно устанавливать нижнюю крышку на место.

Так выглядит готовое изделие.

Теперь пора его послушать
Видео на Rutube
Видео на Youtube
Ссылка на видео
Получился незатейливый ревербератор, обогащающий звучание электрогитары. Лично мне нравится. Напишите в комментариях, что думаете вы.
© 2025 ООО «МТ ФИНАНС»

Источник: habr.com





















