Многие радиолюбители собрали множество схем FM радиоприёмников на распространённых микросхемах RDA5807M и RDA5807FP, но прогресс не стоит на месте и появилась ещё более интересная микросхема ФМ приёмника с автосканом, это микросхема BK1068 и давайте разберёмся чем же она так хороша и вместе соберём простейший FM радиоприемник с минимумом радиодеталей.

Микросхема BK1068 это цифровой DSP FM радиоприёмник с предусилителем ВЧ, автонастройкой на станции, с цифровым регулятором громкости и усилителем на наушники.
Характеристики:
- Диапазон FM частот: 87,5 – 108 МГц;
- Внутренний генератор PLL со встроенным ГУН;
- Автоматическая подстройка частоты (АПЧ);
- Цифровая регулировка громкости;
- Автоматическая настройка на частоту;
- Сохранение настроек громкости и частоты при отключении питания;
- Рабочее напряжение: 2 — 3,6 В;
- Потребление тока: 22 мА;
- Чувствительность: 2,3 мкВ;
- Выходное сопротивление: 16 Ом.
Микросхема BK1068 выпускается в 10-ти выводном корпусе и при минимальной обвязке сможет выполнять функции простого сканирующего по станциям приёмника такого как на микросхеме RDA5807FP но при этом для сохранения настроек не требуется дополнять схему микроконтроллером и внешней памятью.

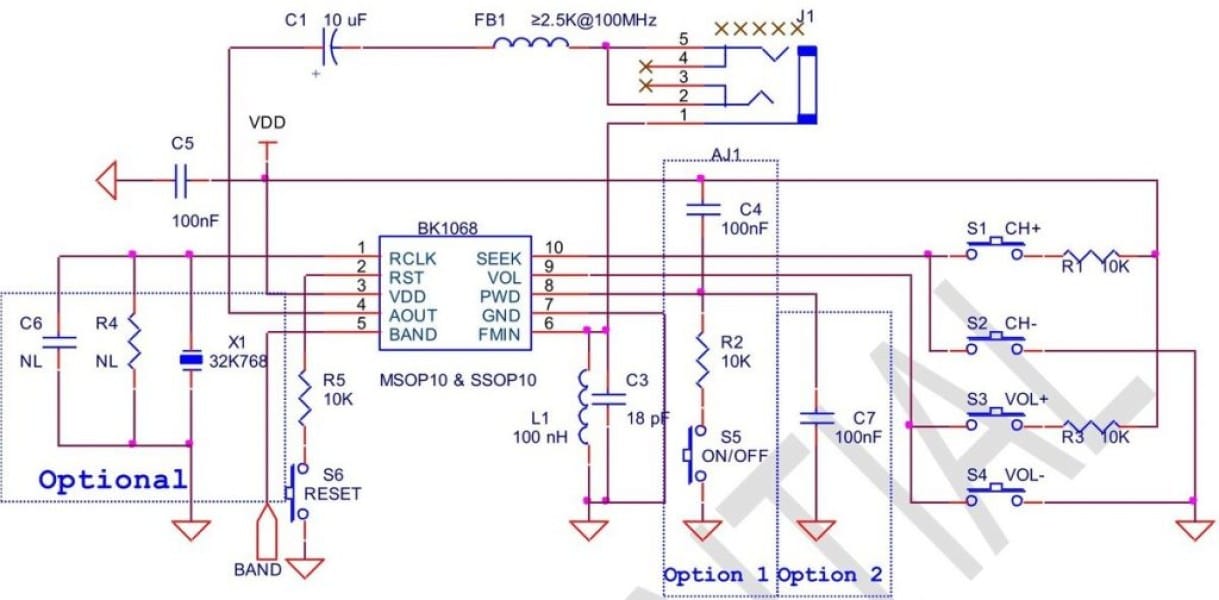
Микросхема BK1068 была куплена на Алиэкспресс в количестве 5 штук (https://alii.pub/6v56tm) и чтобы проверить работоспособность ФМ приёмник решено было строить на макетной плате. Для начала нужно нарисовать схему. Для этого обратимся к даташиту микросхемы, там изображена такая принципиальная схема:

В рамочку обведены цепи которые можно ставить опционально, мы же для упрощения исключим их, то есть уберём цепь кварцевого резонатора, кнопки S6 (RESET) и S5 (ON/OFF), а также откажемся от входного контура (L1, C3).
Микросхема BK1068 позволяет выбрать диапазоны частот и за это отвечает вывод 5, таблица в даташите на китайском языке и не совсем понятно, каким образом это делается но в других схемах этот вывод обычно подключен к плюсу питания.

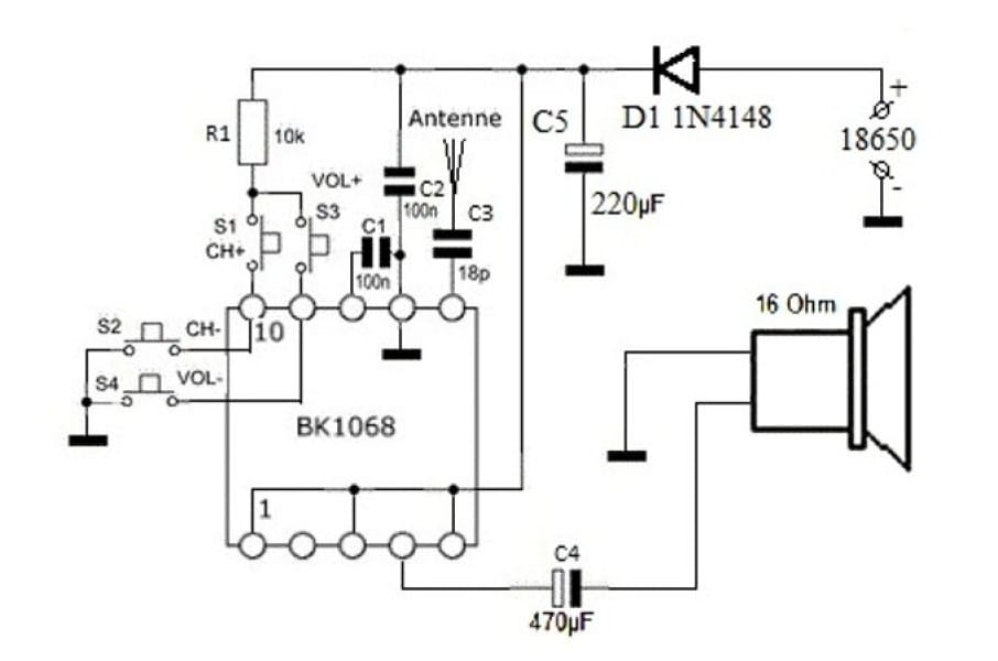
В ходе всех упрощений получаем самую простую схему автосканирующего FM радиоприемника:

Хотя попадаются в интернете и другие простые схемы, как, например, эта:

Питаться приёмник будет от аккумулятора и чтобы снизить напряжение с 4,2 В до минимально требуемого — 3,6 В включил в схему диод, он же будет и защитным, если перепутаете полярность подключения то это защитит микросхему.
Вот количество деталей применённых в приёмнике, позже ещё был добавлен модуль УНЧ на микросхеме NS8002B, так как на прямую нормальный звук на динамик получить не получилось.

Ниже показан собранный FM радиоприемник на микросхеме BK1068, он с хорошим качеством принимал все местные FM станции. Звук в динамике 16 Ом без дополнительного усилителя не очень громкий, но для небольшой комнаты вполне подойдёт, а с усилителем 8002B будет ещё громче.

Здесь приёмник уже с усилителем:

Демонстрация работы данного простого FM радиоприемника показана в видео:
Источник: bestdiy.ru





















