Image

Вам действительно нужна модель фундамента?

LLM или индивидуальная модель: как выбрать правильное решение?

Делиться

e873a58189a2e7ec372b83064ede37c2

Фундаментальные модели повсюду, но всегда ли они являются правильным выбором? В современном мире искусственного интеллекта, похоже, все хотят использовать фундаментальные модели и агентов.

От GPT до CLIP и SAM — компании стремятся создавать приложения на основе крупных универсальных моделей. И не без оснований: эти модели мощные, гибкие и зачастую удобны для создания прототипов. Но действительно ли они вам нужны?

Во многих случаях, особенно в производственных сценариях, более простая, индивидуально обученная модель может работать так же хорошо, если не лучше. С меньшими затратами, меньшей задержкой и большей управляемостью.

Цель этой статьи — помочь вам принять решение, в ней рассматриваются следующие вопросы:

  • Что такое модели фундамента, их плюсы и минусы
  • Что такое кастомные модели, их плюсы и минусы
  • Как выбрать правильный подход, исходя из ваших потребностей, с примерами из реальной жизни
  • Визуальная структура принятия решений для полного завершения всего этого

Давайте начнем с этого.

Модели фундамента

Фундаментальная модель — это большая, предварительно обученная модель, обученная на больших наборах данных из различных предметных областей. Эти модели разработаны таким образом, чтобы быть достаточно гибкими для решения широкого спектра задач с минимальным дополнительным обучением или без него. Их можно рассматривать как универсальные модели.

Они бывают разных типов:

  • LLM (большие языковые модели) , такие как GPT-4, Claude, Gemini, LLaMA, Mistral… Мы много слышим о них с момента запуска ChatGPT.
  • VLM (модели языка видения), такие как CLIP, Flamingo, Gemini Vision… Сейчас они используются все чаще, даже в таких решениях, как ChatGPT.
  • Модели, ориентированные на зрение, такие как SAM, DINO, Stable Diffusion, FLUX. Они немного более специализированы и используются в основном специалистами, но при этом чрезвычайно эффективны.
  • Модели, ориентированные на видео , такие как RunwayML, SORA, Veo… За последние пару лет эта область достигла невероятного прогресса и сейчас демонстрирует впечатляющие результаты.

Большинство из них доступны через API или библиотеки с открытым исходным кодом, и многие поддерживают обучение с нулевым или малым количеством попыток.

Эти модели обычно обучаются в масштабах, недоступных большинству компаний, как с точки зрения объёма данных, так и вычислительной мощности. Это делает их весьма привлекательными по многим причинам:

  • Универсальность и многофункциональность: одна модель может решать множество различных задач.
  • Быстрое создание прототипа: нет необходимости в собственном наборе данных или конвейере обучения.
  • Предварительно обученные на обширных, разнообразных данных: они кодируют мировые знания и общие рассуждения.
  • Возможности «ноль/несколько выстрелов»: они работают достаточно хорошо сразу из коробки.
  • Мультимодальные и гибкие: иногда они могут обрабатывать текст, изображения, код, аудио и многое другое, что может быть сложно воспроизвести для небольших команд.

Несмотря на всю их мощь, они имеют некоторые недостатки и ограничения:

  • Высокие эксплуатационные расходы: логический вывод обходится дорого, особенно в больших масштабах.
  • Непрозрачное поведение: результаты бывает сложно отладить или объяснить.
  • Ограничения по задержке: эти модели, как правило, очень большие и имеют высокую задержку, что может быть неидеальным для приложений реального времени.
  • Вопросы конфиденциальности и соответствия требованиям: данные часто приходится отправлять в сторонние API.
  • Отсутствие контроля: сложно настроить или оптимизировать для конкретных случаев использования, иногда это вообще невозможно.
8405b1bf764ce54460482c705ebfff0d

Подводя итог, можно сказать, что базовые модели очень эффективны: они обучаются на огромных наборах данных, могут обрабатывать текст, изображения, видео и многое другое. Для их работы не требуется обучение на ваших данных. Но они, как правило, неэффективны с точки зрения затрат, могут иметь высокую задержку и требовать передачи данных третьим лицам.

Альтернативой является использование собственных моделей. Давайте теперь разберёмся, что это значит.

Пользовательские модели

Пользовательская модель — это модель, созданная и обученная специально для определённой задачи с использованием ваших данных. Это может быть как простая модель, например, логистическая регрессия, так и сложная, например, архитектура глубокого обучения, адаптированная под вашу уникальную задачу.

Они часто требуют больше предварительной работы, но обеспечивают больший контроль, меньшие затраты и более высокую производительность при выполнении узких задач. Многие мощные и эффективные бизнес-модели на самом деле являются индивидуальными моделями, некоторые из которых известны и широко используются, а некоторые решают действительно узкоспециализированные проблемы:

  • Рекомендательная система Netflix, которой пользуются миллиарды людей, представляет собой пользовательскую модель
  • Большинство моделей прогнозирования оттока, широко используемых во многих компаниях, работающих по подписке, представляют собой индивидуальные модели (иногда просто хорошо настроенную логистическую регрессию).
  • Модели кредитного скоринга

При использовании пользовательских моделей вы осваиваете каждый шаг, что делает их по-настоящему эффективными по нескольким причинам:

  • Оптимизировано для конкретной задачи: вы управляете моделью, данными для обучения и оценкой.
  • Меньшая задержка и стоимость: пользовательские модели обычно меньше и дешевле. Это критически важно в периферийных средах или средах реального времени.
  • Полный контроль и объяснимость: их легче отлаживать, переобучать и контролировать.
  • Лучше подходит для табличных или структурированных данных: базовые модели отлично работают с неструктурированными данными. Пользовательские модели, как правило, лучше работают с табличными данными.
  • Улучшенная конфиденциальность данных : нет необходимости отправлять данные на внешние API.

С другой стороны, вам придётся самостоятельно обучать и внедрять собственные модели, чтобы получить от них коммерческую выгоду. Это имеет ряд недостатков:

  • Могут потребоваться маркированные данные, получение которых может быть дорогостоящим или отнимающим много времени.
  • Медленнее в разработке: пользовательский Модели требуют обучения, внедрения конвейеров, развертывания и поддержки. Это занимает много времени.
  • Необходимы квалифицированные ресурсы: обязательным условием является наличие у компании опыта в области МО.

Не стесняйтесь изучить стратегии развертывания и то, как выбрать лучший подход, в этой статье:

Как выбрать лучшую стратегию развертывания машинного обучения: облако или периферия

151fcdc8a34b0a24256ca8360619bf98

Одним словом, пользовательские модели дают больше контроля и обычно менее затратны на масштабирование. Но это приводит к более дорогостоящему и длительному этапу разработки, не говоря уже о навыках. Как же тогда выбрать, использовать пользовательскую или базовую модель? Давайте попробуем ответить на этот вопрос.

Фундаментальная модель или индивидуальная модель: как выбрать?

Когда следует выбирать индивидуальную модель

Я бы сказал, что в целом пользовательская модель должна быть выбором по умолчанию. Но ради справедливости давайте посмотрим, в каких конкретных случаях она явно лучше базовой модели. Всё сводится к нескольким требованиям:

  • Команды и ресурсы : у вас есть инженер по машинному обучению или команда по работе с данными, вы можете маркировать или генерировать обучающие данные, а также можете потратить время на обучение и оптимизацию своей модели.
  • Бизнес : либо у вас есть действительно специфическая задача, которую нужно решить, либо у вас есть требования к конфиденциальности, либо вам нужны низкие затраты на инфраструктуру, либо вам нужна низкая задержка или даже развертывание на периферии.
  • Долгосрочные цели : вам нужен контроль, и вы не хотите полагаться на сторонние API.

Если вы оказались в одной или нескольких из этих ситуаций, индивидуальная модель может быть для вас лучшим вариантом. Вот несколько типичных примеров, с которыми я сталкивался в своей карьере:

  • Создание собственной, индивидуальной модели прогнозирования доходов от видео на YouTube: нельзя идти на компромисс в вопросах конфиденциальности, и ни одна базовая модель не будет достаточно эффективной для таких специфических вариантов использования.
  • Развертывание решения для обработки видео в реальном времени на смартфоне: когда требуется работать со скоростью более 30 кадров в секунду, ни один VLM пока не справится с этой задачей.
  • Кредитный скоринг для банка: нельзя жертвовать конфиденциальностью и использовать сторонние решения

Если вы хотите углубиться в этот вопрос, вот статья о том, как прогнозировать доход от видео на YouTube:

Как Jellysmack монетизировал видео на YouTube с помощью предиктивных алгоритмов
Революционная идея в экономике создателей

Тем не менее, хотя в некоторых случаях фундаментные модели не являются решением, давайте посмотрим, когда они действительно являются жизнеспособным вариантом.

Когда выбирать модель фундамента

Давайте сделаем аналогичное упражнение для фундаментальных моделей: сначала проверим требования, которые делают их хорошим вариантом, а затем рассмотрим некоторые типичные бизнес-кейсы, в которых они будут процветать:

  • Команда и ресурсы : у вас не обязательно есть маркированные данные, инженеры машинного обучения или специалисты по работе с данными, но у вас обязательно есть инженеры по искусственному интеллекту или программному обеспечению.
  • Бизнес: вы хотите быстро протестировать идею или выпустить MVP, вас устраивает использование внешних API, а задержка или стоимость масштабирования не являются основными проблемами.
  • Характеристики задачи: ваша задача не имеет окончательного решения, или вы исследуете новую или творческую проблемную область.

Вот несколько типичных примеров, когда модели фундамента оказались ценными.

  • Создание прототипа чат-бота для внутренней поддержки или управления знаниями: у вас есть открытая задача с низкими требованиями к задержке и масштабируемости.
  • Многие MVP на ранних стадиях без долгосрочных инфраструктурных проблем являются хорошими кандидатами

В настоящее время базовые модели пользуются большой популярностью у многих MVP, основанных на тексте и изображениях, в то время как индивидуальные модели доказали свою ценность во многих бизнес-кейсах. Но почему бы не объединить их? В некоторых случаях наилучшие решения можно получить, используя гибридные подходы. Давайте разберёмся, что это значит.

Когда использовать гибридные решения

Во многих реальных рабочих процессах наилучшим решением является сочетание обоих подходов. Например, вот несколько распространённых гибридных шаблонов, которые могут использовать лучшее из обоих подходов.

  • Базовая модель как инструмент маркировки: используйте SAM или GPT для создания маркированных данных, затем обучите меньшую модель.
  • Извлечение знаний: обучение пользовательской модели для имитации результатов базовой модели.
  • Самонастройка: начните с базовой модели для тестирования, затем переходите к пользовательской модели.
  • Извлечение признаков: использование внедрений CLIP или GPT в качестве входных данных для более простой нисходящей модели.

Я использовал некоторые из этих подходов в прошлых проектах в ходе своей карьеры, и иногда они позволяют получать самые современные решения, используя универсальную мощь базовых моделей, а также гибкость и масштабируемость пользовательских моделей.

  • В проектах компьютерного зрения я использовал Stable Diffusion для создания разнообразных и реалистичных наборов данных, а также SAM для быстрого и эффективного аннотирования данных.
  • Малые языковые модели набирают популярность и иногда получают преимущество от извлечения знаний, чтобы извлечь максимум пользы из LLM, оставаясь при этом меньшими, более специализированными и более масштабируемыми.
  • Также можно использовать такие инструменты, как ChatGPT, чтобы легко аннотировать данные в нужном масштабе перед обучением пользовательских моделей.

Вот конкретный пример использования базовых моделей в гибридных решениях для компьютерного зрения:

Как обучить модель сегментации экземпляра без обучающих данных

Одним словом, во многих случаях при работе с неструктурированными данными гибридный подход может оказаться эффективным и объединить лучшее из обоих подходов.

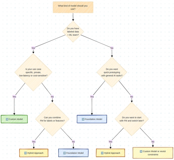
Заключение: Структура принятия решений

Давайте теперь подведем итоги с помощью таблицы решений, когда следует выбирать базовую модель, когда — индивидуальную модель, а когда следует изучить гибридный подход.

9cd722276912c8e5cdd4936665263adb

Если коротко, всё сводится к проекту и потребностям. Конечно, базовые модели сейчас на пике популярности и лежат в основе современной революции агентов. Тем не менее, многие важные бизнес-задачи можно решить с помощью пользовательских моделей, в то время как базовые модели доказали свою эффективность при решении множества задач, связанных с неструктурированными данными. Для разумного выбора надлежащий анализ потребностей и требований с участием заинтересованных сторон и инженеров, а также фреймворк принятия решений остаются хорошим решением.

А вы? Сталкивались ли вы с ситуацией, когда лучшее решение — не то, что вы думаете?

Ссылки

  • Упомянутые LLM: GPT от OpenAI, Claude от Anthropic, Llama от Meta, Gemini от Google, и мы могли бы упомянуть еще, такие как Mistral, DeepSeek и т. д.
  • Модели, связанные со зрением: SAM от Meta, CLIP от OpenAI, DINO от Meta, StableDiffusion от StabilityAI, FLUX от Black Forest Labs
  • Модели, специфичные для видео: Veo от Google, RunwayML, SORA от OpenAI…

Источник: towardsdatascience.com

✅ Найденные теги: Вам, новости
Каталог бесплатных опенсорс-решений, которые можно развернуть локально и забыть о подписках

галерея

Фото сгенерированных лиц: исследование показывает, что люди не могут отличить настоящие лица от сгенерированных
Нейросети построили капитализм за трое суток: 100 агентов Claude заперли…
Скетч: цифровой осьминог и виртуальный мир внутри компьютера с человечком.
Сцена с жестами пальцами, где один жест символизирует "VPN", а другой "KHP".
‼️Paramount купила Warner Bros. Discovery — сумма сделки составила безумные…
Скриншот репозитория GitHub "Claude Scientific Skills" AI для научных исследований.
Структура эффективного запроса Claude с элементами задачи, контекста и референса.
Эскиз и готовая веб-страница платформы для AI-дизайна в современном темном режиме.
ideipro logotyp
Image Not Found
Звёздное небо с галактиками и туманностями, космос, Вселенная, астрофотография.

Система оповещения обсерватории Рубина отправила 800 000 сигналов в первую ночь наблюдений.

Астрономы будут получать оповещения о небесных явлениях в течение нескольких минут после их обнаружения. Теренс О'Брайен, редактор раздела «Выходные». Публикации этого автора будут добавляться в вашу ежедневную рассылку по электронной почте и в ленту новостей на главной…

Мар 2, 2026
Женщина с длинными тёмными волосами в синем свете, нейтральный фон.

Расследование в отношении 61-фунтовой машины, которая «пожирает» пластик и выплевывает кирпичи.

Обзор компактного пресса для мягкого пластика Clear Drop — и что будет дальше. Шон Холлистер, старший редактор Публикации этого автора будут добавляться в вашу ежедневную рассылку по электронной почте и в ленту новостей на главной странице вашего…

Мар 2, 2026
Черный углеродное волокно с текстурой плетения, отражающий свет.

Материал будущего: как работает «бессмертный» композит

Учёные из Университета штата Северная Каролина представили композит нового поколения, способный самостоятельно восстанавливаться после серьёзных повреждений.  Речь идёт о модифицированном армированном волокном полимере (FRP), который не просто сохраняет прочность при малом весе, но и способен «залечивать» внутренние…

Мар 2, 2026
Круглый экран с изображением замка и горы, рядом электронная плата.

Круглый дисплей Waveshare для креативных проектов

Круглый 7-дюймовый сенсорный дисплей от Waveshare создан для разработчиков и дизайнеров, которым нужен нестандартный экран.  Это IPS-панель с разрешением 1 080×1 080 пикселей, поддержкой 10-точечного ёмкостного сенсора, оптической склейкой и защитным закалённым стеклом, выполненная в круглом форм-факторе.…

Мар 2, 2026

Впишите свой почтовый адрес и мы будем присылать вам на почту самые свежие новости в числе самых первых